安徽财经大学怎么样(安徽财经大学怎么样?大学排名)

这是一所坐落在皖北名城,蚌埠市的本一大学,我外甥女考取这所大学是在二零零二年,也许是零三年春季,那时候这所学校还是本二,那时候我在北京做点小生意,大约零四年的时候,她每到假期都去北...

这是一所坐落在皖北名城,蚌埠市的本一大学,我外甥女考取这所大学是在二零零二年,也许是零三年春季,那时候这所学校还是本二,那时候我在北京做点小生意,大约零四年的时候,她每到假期都去北京找一些工作,实习,做到学以致用,学有所用,在中关村,在苏州街,在万柳中路都有我们家的亲戚,能提供一些相应信息,住所,等等安徽财经大学怎么样。现在她是一家中关村的科技公司的干部,听说工资不低。我看安徽财经大学很好!有实力,市场考验出真知。

安徽财经大学怎么样,2019年安徽省需要多少分才能考上?

※高校专业那些事※为您分析、分享、解惑

安徽财经大学怎么样(安徽财经大学怎么样?大学排名)

安徽财经大学怎么样(安徽财经大学怎么样?大学排名)

安徽财经大学怎么样(安徽财经大学怎么样?大学排名)

安徽省和我河南省属于典型的高考难度大省,不过安徽省比我河南省好点,省内有两所著名的部属重点高校,一所教育部直属的211重点大学:合肥工业大学,一所是大名鼎鼎的中国科学技术大学。

安徽财经大学怎么样(安徽财经大学怎么样?大学排名)

但是中科大招生是小巧玲珑,每年最多给安徽省投放200人计划,已经是中科大总招生计划的十分之一了,。

安徽财经大学怎么样(安徽财经大学怎么样?大学排名)

安徽省高考难度在于他的985率是全国倒数第一,211率全国倒数第四,985率全国倒数第一。

安徽财经大学怎么样(安徽财经大学怎么样?大学排名)

所以安徽考生最大的梦想是考上中国科学技术大学,第二个梦想是考上合肥工业大学,第三个梦想是考上安徽大学,第四个梦想是考上安徽医科大学,然后就是安徽财经大学了。

安徽财经大学怎么样(安徽财经大学怎么样?大学排名)

安徽财经大学简介安徽财经大学。是一所以经济学、管理学、法学为主的多科性财经大学。最早位于安徽省合肥市,后来迁到了安徽省蚌埠市。和山西财经大学是好哥们,最早是隶属于中华全国供销合作总社的两个财经院校之一,另一个就是山西财经大学。

安徽财经大学怎么样(安徽财经大学怎么样?大学排名)

2000年2月,安徽财贸学院下放到安徽省管理。2004年5月更名为安徽财经大学。目前是安徽省与中华全国供销合作总社共建的省属重点大学。2012年入选小211工程:中西部高校基础能力建设工程建设高校

安徽财经大学怎么样(安徽财经大学怎么样?大学排名)

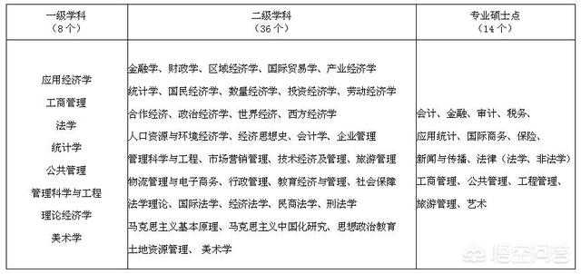
目前安徽财经大学还没有获得博士点,实力比较一般,拥有

安徽财经大学怎么样(安徽财经大学怎么样?大学排名)

安徽财经大学怎么样(安徽财经大学怎么样?大学排名)

8个一级学科硕士学位授权点36个二级学科硕士学位授权点,14个专业硕士学位授权点;拥有4个省部级重点研究基地,8个省级重点学科,1个省级一流学科,5个国家级特色专业,14个省级特色专业,1个国家级专业综合改革试点项目,1个国家级校企合作实践教育基地。

安徽财经大学怎么样(安徽财经大学怎么样?大学排名)

安徽财经大学怎么样(安徽财经大学怎么样?大学排名)

教育部学科评估

再2017年的第四次学科评估中,安徽财经大学共获得3个B级学科,3个C级学科

其中应用经济学,统计学,工商管理均获B-级,其他法学,管理科学与工程,公共管理获得C级学科

在省属高校里面实力算比较厉害。

财经类院校中,安徽财经大学排行情况。

在校友会的财经大学排行上,安徽财经的排行全国19名,也算不错了,国内排名298名。

在最好大学排行榜上,安徽财经大学力压老哥们山西财经大学,要知道安徽财经大学没有博士点,而山西财经大学可是有博士点的

安徽财经大学招生录取情况

安徽在河南招生最低分是516分,比一本线高17分,也算不错,最高分达576分。

安徽财经大学理工分数

一本线505,而安徽财经大学录取分高达550,比一本线高了近50分,可见大家对财经院校的重视。

550对应2018排名是38381名,对应2019年分数是542名。

金融学,会计学,审计学在562,563,567分。分别对应,30885名,30250名,27935名,折合成2019年分数,555,556,561

看来要上安徽财经最好的专业,需要近600分,

安徽财经大学文科热门专业基本需要590分,排名6885名,2019对应分数是583分

一般专业需要585分,2018排名是5895,对应2019年分数580分

就业升学

安徽财经大学就业基本是省内,然后是沿海地区

安徽财经大学是2018届毕业生的首选,被母校录取的毕业生占国内升学总人数的17.70%,其次是中南财经政法大学和安徽大学,毕业生分别占比7.52%和7.15%,毕业生考取的院校包括中国人民大学、中国科学技术大学、浙江大学、复旦大学、武汉大学、南京大学等一流大学。

老铁们,看到这里了,点个关注,点个赞吧

  • 发表于 2021-11-15 00:35
  • 阅读 ( 275 )
  • 分类:互联网

0 条评论

请先 登录 后评论
家强
家强

746 篇文章

你可能感兴趣的文章

相关问题